• Work
  • About
  • Contact
Ofir Levy Design
  • Work
  • About
  • Contact

Personal Media-Rich Interface


Problem
The WD Venue media storage box was hardware device manufactured by Western Digital to allow network access to users' storage devices to interact and enjoy their personal media. The issue we needed to solve was to design an intuitive and friendly interface that would emotionally connect the users to their data.


Solution
We set out to design and build a media-rich aggregating interface with which users would access, interact, and share media files stored on network storage devices. The project was deep and lengthy, and involved intensive research, testing, and many rounds of sketches, wires, and comps. Images on the page are arranged according to this project work timeline.


My contribution
Concept, research, sketches, wires, product-family UI style guide, hi-fidelity comps, asset production, specifications, delivery, and the overall visual management.


Client
Western Digital is a long-time leader in hard drive technology designs and manufactures and the best selling internal and external hard drive company in the world.

 

wd_venue_photos.png
wd_venue_gallery.png
wd_venue_photos_slideshow.png
wd_venue_list2.png
venue_settings.png
wd_venue_storyboard@2x.png
wd_venue_competitive-research.png
Slide3.png
NAS_personas@2x.png
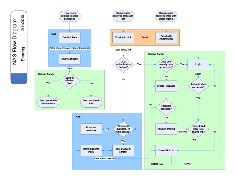
Sharing-Flow-v3@2x.png
sketches_gallery2.png
sketches_interface@2x.png
Venue_wires6.png
Venue_wires7.png
Orion_Balsamiq_wireframes_4.png
Venue_wires11.png
venue_colors.png
Component Specs